Ben Kronberger
MTS Next Gen
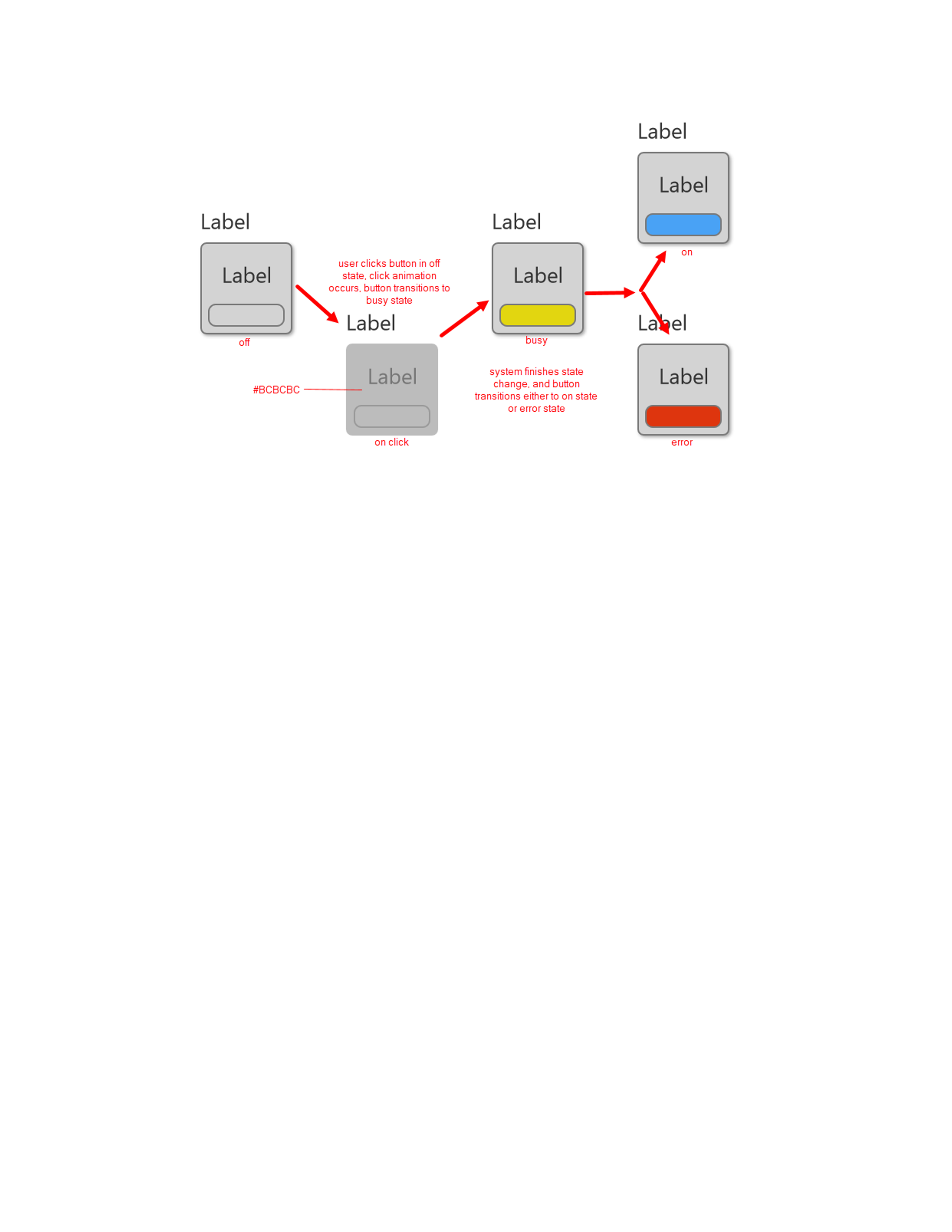
As a UX Designer for MTS Systems, I designed a complete interface style library for future application development. Check out my master guide here:
It appears you don't have a PDF plugin for this browser.